首页
关于我们
产品中心
解决方案
行业应用
新闻资讯
联系我们
销售热线 13923806258(宫先生)
EN
首页
关于我们
公司简介
资质
产品中心
AC-DC双向可编程电源
AC-DC双向(60K)机柜
AC-DC双向(120K)机柜
AC-AC双向一体机(8K)
AC-AC双向一体机(24K)
AC-AC双向一体机(48K)
解决方案
PACK充放电测试
充电机/电源老化测试
电池回收利用
BMS大电流老化测试
光伏模拟器
电池包模拟器
梯次利用储能电站
行业应用
行业应用
新能源汽车
储能
光伏
通讯系统
铁路
氢能
新闻资讯
企业资讯
行业资讯
联系我们
联系我们
在线留言
销售热线 13923806258(宫先生)
EN
PRODUCTS
产品展示
产品中心
当前位置:
首页
> > 产品展示
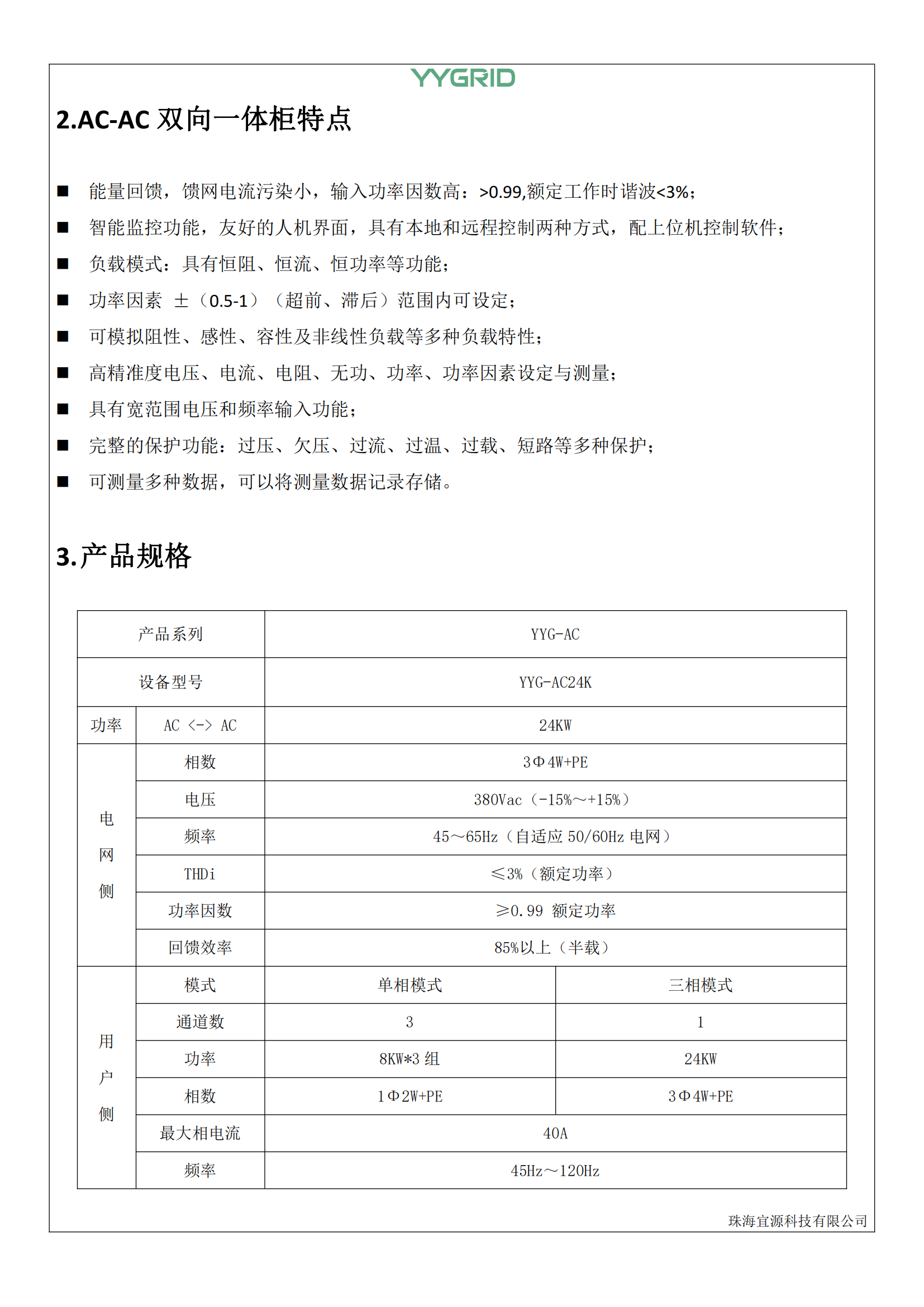
YYG-AC24K
工作原理:
产品详情
返回
向你推荐
YYG-150K-150-1500-10
YYG-150K-150-1250-10
YYG-120K-150-1200-8
YYG-120K-150-1000-8
YYG-90K-150-900-6
YYG-90K-150-750-6